안녕하세요. 오늘은 회로도와 아트웍을 제작해보겠습니다.
회로도는 아래와 같습니다.

회로도 기준으로 블럭별로 알아보겠습니다.
* LDO(Low Dropout Regulator)
- MCU에 전원을 주는 회로입니다. USB로 5V 전원을 받아서 3.3V로 변환해서 MCU에게 공급합니다. 캐패시터 C3,C4는 전원 안정화 용도입니다.
* USB CONNECTOR
USB CDC 통신을위한 회로입니다. USB B 커넥터를 사용합니다. 특이한점은 D+라인에 Pullup핀을 GPIO로 연결했습니다. MCU가 GPIO를 제어함으로써 PC에게 USB연결 또는 해제를 알릴 수 있기 때문입니다. 여기서는 MCU가 RESET할때 알려주게됩니다.
*CLOCK
STM32F103시리즈는 내부크리스탈(8MHz)로도 USB통신을위한 CLOCK(48MHz)를 만들 수는 있는데 권장하지않는다고해서 외부클럭을 따로 연결했습니다. 캐패시터C1,C2는 클럭 안정용도 입니다
*RESET
MCU Reset을 위한 회로입니다. 풀업이 걸리면 MCU가 정상동작하다가 버튼을누르면 GND가 걸리고 리셋을하게됩니다. 캐패시터는 노이즈필터 역할을 합니다.
*UART PIN, DEBUG PIN, POWER PIN
사용할 핀 입니다. UART핀을 위해 따로 선을 빼줬고 디버깅을 위해 선을 뺐습니다. 그리고 5V가 필요할 상황이 있을 수도 있어서 5V도 따로 뻈습니다.
* USER LED, POWER CHECK LED
Terminal 상태를 알려 줄 LED와 RX,TX할때 표시해줄 LED입니다. POWER CHECK LED는 전원이 공급되기만하면 켜집니다.
*STM32
STM32F103 BOOT0핀은 MCU의 전원이 리셋되었을때 어떤모드로 들어갈지 결정하는 핀입니다. BOOT0가 LOW면 user code 실행이고 HIGH면 부트모드입니다. 부트모드를 사용하지않아서 LOW로 고정시켰습니다.
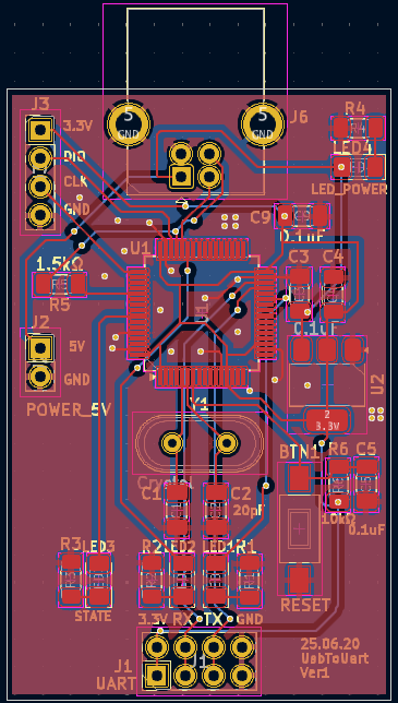
아트웍은 기능별로 부품을 배치했습니다. 중간에 MCU 기준으로 자주 사용 안 할 것 같은 디버깅핀과 파워핀은 왼쪽에 배치했고 자주 사용할 것 같은 UART 핀은 맨 아래쪽에 배치했습니다.

다음에는 실제로 보드가 오면 테스트를 해보겠습니다.
'PROJECT > USB to UART' 카테고리의 다른 글
| STM32로 USB to UART 모듈 만들기 7편(커넥터 C타입으로 변경) (4) | 2025.08.15 |
|---|---|
| STM32로 USB to UART 모듈 만들기 6편(보드테스트,LED추가) (0) | 2025.07.04 |
| STM32로 USB to UART 모듈 만들기 4편(FW-라인스테이트) (0) | 2025.06.17 |
| STM32로 USB to UART 모듈 만들기 3편(FW-라인코딩) (2) | 2025.06.14 |
| STM32로 USB to UART 모듈 만들기 2편(FW-기본통신) (1) | 2025.06.10 |